欢迎访问鄂州市临空经济区网站!
智能问答
无障碍浏览
长者模式
首页
走进临空经济区
政府信息公开
公众互动
临空资讯
政务服务
数据发布
政策
当前位置:
首页
>
基层政务公开标准化
>
水利领域
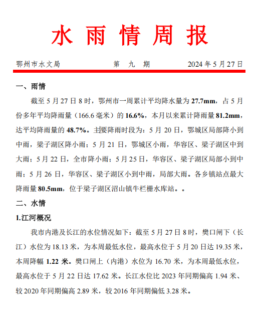
2024年水情周报第九期
来源:
临空经济区
发布时间:2024-05-27
附件1:
2024年水情周报第九期.pdf
分享:
主办单位:湖北省鄂州市临空经济区管理委员会 金融违法线索举报电话:027-60670177
网站地图
联系人:汪扬舟 联系电话:027-60670001 地址:鄂州市临空经济区临空大道北侧与燕沙路交汇处临空经济区政务服务中心
鄂公网安备42070402000205号
鄂ICP备05017375号-1
点击总量:
网站标识码:4207000059